各位考生:
2024年全国成人高校招生统一考试(以下简称成人高考)将于10月19日至20日举行。9月9日起,广大考生可登录广东省成人高考报名网站进行报名。为做好我市2024年成人高考报名工作,请广大考生注意以下通知内容,做好报名准备。
一、报名条件
考生应符合《关于做好广东省2024年成人高校考试招生工作的通知》《深圳市教育局关于做好深圳市2024年成人高考报名工作的通知》中所列的报考条件,一般应在户籍所在地市报名并参加考试,确需异地报考的考生,需满足以下条件之一方可在我市报考:
(一)有效期内深圳经济特区居住证(报名期间处于有效状态,不接受工作证明、居住证回执、居住登记等)。
(二)深圳市社保证明(在2024年1月—9月14日间至少有1个月的深圳社保缴费记录)。
(三)深圳市内高校应届(指2025年3月31日前可取得专科毕业证书的学生)凭在校就读证明报考。
(四)持有深圳市高中阶段学校毕业证的考生。
(五)港澳居民持《港澳居民来往内地通行证》或《港澳居民居住证》、台湾居民持《台湾居民来往大陆通行证》或《台湾居民居住证》、外国侨民持《外国人永久居留身份证》。
(六)现役军人(无我市户籍且无我市居住证明材料)凭部队相关证明报考。
请考生提前准备好相关材料,以免耽误报考。考生可登录“深圳公安”公众号,依次选择“居住证信息服务-深圳经济特区居住证信息查询”,下载深圳经济特区居住证信息单。考生可登录“i深圳”APP,搜索“社保证明”,下载深圳市社会保险参保证明。
二、报名时间及流程
(一)网上报名
考生须在9月9日至14日(期间22:00至次日6:00报名系统维护)自行上网登录广东省教育考试院成人高考报名网址(https://www.eeagd.edu.cn/cr)进行网上报名(其中网上注册截至9月12日17:00)。具体分段进行:9月9日9:00—12日17:00(网上注册与报名);9月9日9:00—14日12:00(网上提交材料、完善信息);9月9日9:00—14日17:00(网上交费、确认)。
(二)现场审核
网上审核未通过的、申请照顾加分(除贫困山区县以及25周岁以上照顾加分外)或免试的考生,在网上报名上传相关材料后,须在报名时间内携带原件到所选的报名点进行现场资格审核。
1.网上审核未通过的考生,均须按对应项目提供对应材料原件到报名点由工作人员进行审核。
2.考生须按要求提供相关的学历证明或符合照顾政策证明材料。考生凭无效证件或其他不符合报考条件的证件,获得报名、考试、入学资格的,何时发现,何时取消考生的录取资格,由此产生的后果由考生本人负责。因考生不及时认证,造成不能参加考试和录取的,责任由考生自负。
(三)网上缴纳报名费
我省成人高考考试收费标准为每科37元。审核通过的考生须在规定期限内登录报名系统进行网上缴费,交纳了考试费且确认报名的考生,可保留报考资格至10月9日。考试费一旦交纳不予退还。未交纳考试费的考生不予报考,不予编排考场。
(四)网上打印准考证
符合报名资格并完成正式报名的考生,10月11日起可登录报名系统自行打印准考证,届时请关注广东省教育考试院官网通知。
(五)志愿填报
1.填报时间及方式:考生网上报名同时填报志愿。
2.志愿设置。专升本考生可填报两所院校志愿;高起本考生可填报一所院校志愿;高起专考生可填报脱产班两所院校志愿、非脱产三所院校志愿。每个院校可填报两个专业志愿。
3.志愿填报有关要求。报考高起本的考生,可单报本科,也可兼报专科。兼报专科的考生,如本科未被录取,在参加专科录取时,以语、数、外三科总成绩作为专科录取总成绩。
专升本考生只在专升本栏填报,高起专考生只在专科栏填报,高起本考生可在高起本、高起专栏同时填报。考生所报志愿和专业必须与考试科类、考试科目组相一致。
符合专升本报考条件的退役军人,以及参加下基层等项目服务期满并考核合格的普通高职(专科)毕业生报考本科院校申请免试入学的,只能填报省内高校。
三、特别提醒
(一)考生须本人进行网上报名,严禁委托他人或培训机构等进行代报名,如违反规定请他人代替报名的,产生的一切后果,考生自行承担。
(二)原则上,考生在户籍或居住证所在区报名点报名,如考生所在区的报名人数已满,考生可到有考位的区属报考,考生的考点设置将在全市范围内进行编排,部分考生可能不被安排在报名点所在区属考试,请考生理解。
(三)考生必须严格遵守成人高考招生工作规定,不得弄虚作假,不得伪造、使用假证明、假证书。凡弄虚作假,伪造、使用假证明、假证书者,一经发现,取消其考试、录取及入学资格。
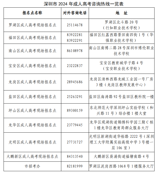
(四)各区报名点的工作时间是上午9:00—12:00,下午2:00—6:00(大鹏新区报名点工作时间:上午9:00—12:00,下午2:00—5:30),为了提高工作效率,请需到现场审核的考生提前复印、带齐相关资料。请考生听从工作人员的指示,按报名点的流程指引,安全、有序地完成各项报名手续。现场报名点周边停车场车位有限,请考生尽量乘坐公共交通工具,绿色出行。为方便各位考生在报名期间进行咨询,市招考办汇总各区现场报名点的咨询热线,如有问题,考生可拨打电话进行咨询。

